随着互联网快速发展,越来越多的新应用、新技术活跃在网络空间。为进一步加强新时代网络空间治理,按照公安部相关规定,凡是接入互联网的单位,包括互联网接入服务单位(ISP)、互联网数据中心(IDC)、互联网信息服务单位(ICP)和国际联网使用单位,如网站、APP、小程序、应用市场、服务商等,都需要到公安机关办理备案手续。
一、什么是联网备案?
联网备案是指根据国家法律法规需要网络平台的开办者向国家有关部门申请的备案,具体分为公安备案和ICP备案。
《计算机信息网络国际联网安全保护管理办法》第十二条之规定:互联单位、接入单位、使用计算机信息网络国际联网的法人和其他组织(包括跨省、自治区、直辖市联网的单位和所属的分支机构),应当自网络正式联通之日起30日内,到所在地的省、自治区、直辖市人民政府公安机关指定的受理机关办理备案手续。
目前,公安机关实行网上备案制度。
备案地址:打开全国互联网安全管理服务平台:https://beian.mps.gov.cn,点击“用户登录”按钮,通过公安部“互联网+政务服务”平台登录;


二、哪些单位(应用)需要履行备案法定义务?
根据相关法律法规规定,凡是接入互联网的单位:包括互联网接入服务单位(ISP)、互联网数据中心(IDC)、互联网信息服务单位(ICP)和国际联网使用单位,都需要到公安机关办理备案手续。(如:网站、APP、小程序、应用市场、服务商等)
《计算机信息网络国际联网安全保护管理办法》(公安部令第33号)
第十一条:用户在接入单位办理入网手续时,应当填写用户备案表。备案表由公安部监制。
第十二条:互联单位、接入单位、使用计算机信息网络国际联网的法人和其他组织(包括跨省、自治区、直辖市联网的单位和所属的分支机构),应当自网络正式连通之日起三十日内,到所在地的省、自治区、直辖市人民政府公安机关指定的受理机关办理备案手续。
前款所列单位应当负责将接入本网络的接入单位和用户情况报当地公安机关备案,并及时报告本网络中接入单位和用户的变更情况。
第十四条:涉及国家事务、经济建设、国防建设、尖端科学技术等重要领域的单位办理备案手续时,应当出具其行政主管部门的审批证明。
前款所列单位的计算机信息网络与国际联网,应当采取相应的安全保护措施。
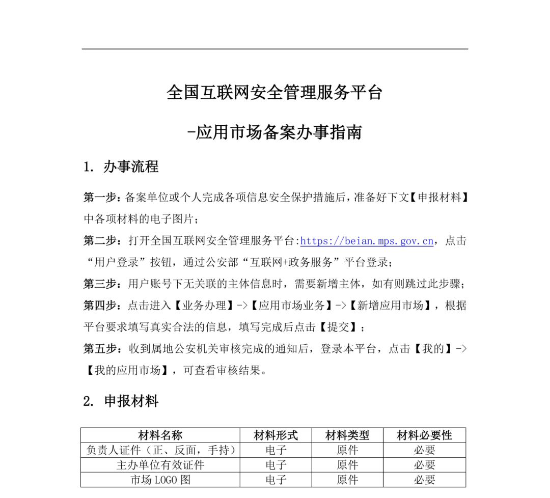
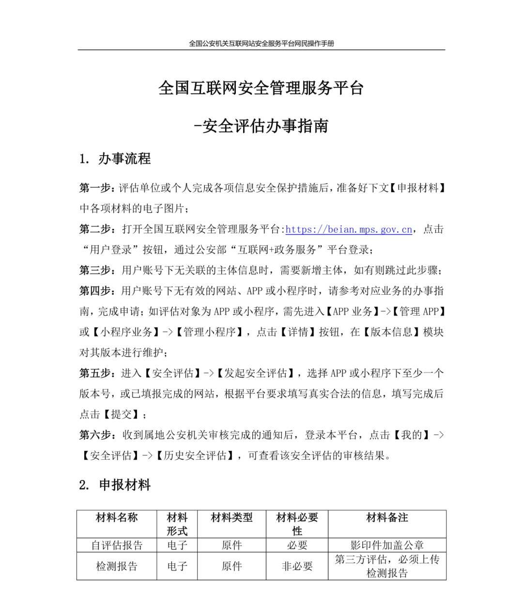
三、公安机关网安备案具体流程是什么?
打开全国互联网安全管理服务平台:https://beian.mps.gov.cn,点击“用户登录”按钮,通过公安部“互联网+政务服务”平台登录;详细办事指南如下:




四、不履行备案职责会承担什么样的法律后果?
《计算机信息网络国际联网安全保护管理办法》(公安部令第33号)
第二十三条:违反本办法第十一条、第十二条规定,不履行备案职责的,由公安机关给予警告或者停机整顿不超过六个月的处罚。
《非经营性互联网信息服务备案管理办法》(信息产业部令第33号)
第二十二条:违反本办法第五条的规定,未履行备案手续提供非经营性互联网信息服务的,由住所所在地省通信管理局责令限期改正,并处1万元罚款;拒不改正的,关闭网站。超出备案的项目提供服务的,由住所所在地省通信管理局责令限期改正,并处5千元以上1万元以下罚款;拒不改正的,关闭网站并注销备案。
